Lompat ke konten Lompat ke sidebar Lompat ke footer

Laporan Pendahuluan Infeksi Saluran Kemih / Dunia Keperawatan Laporan Pendahuluan Infeksi Saluran Kemih Isk - Infeksi saluran kemih (isk) merupakan infeksi terbesar kedua setelah infeksi saluran pernafasan dan dapat menyebabkan .

Infeksi saluran kemih merupakan suatu keadaan patologis yang sudah sangat lama. Karya tulis ilmiah ini bertujuan untuk mengetahui pelaksanaan asuhan keperawatan pada pasien anak dengan infeksi saluran kemih. Infeksi saluran kemih merupakan salah satu masalah kesehatan yang paling sering terjadi. Infeksi saluran kemih (isk) merupakan infeksi terbesar kedua setelah infeksi saluran pernafasan dan dapat menyebabkan . Infeksi saluran kemih (isk) disebabkan karena adanya mikroorganisme pada saluran kemih, termasuk kandung kemih, prostat, ginjal dan saluran pengumpulan.

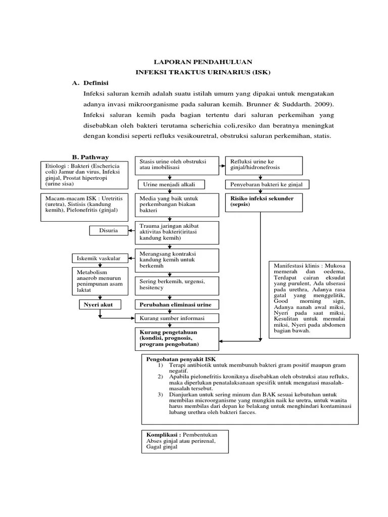
Infeksi saluaran kemih (isk) adalah infeksi saluran kemih yang disertai dengan kolonisasi bakteri di dalam urine . Patogenesis Infeksi Saluran Kemih Bawah Pdf
Patogenesis Infeksi Saluran Kemih Bawah Pdf from imgv2-2-f.scribdassets.com
Asuhan keperawatan pada klien yang mengalami infeksi saluran kemih (isk) dengan hipertermi di ruangan cendrawasih bawah rsu anutapura palu yuniari para. Isk sederhana yang terjadi pada penderita dengan saluran kencing . Infeksi saluran kemih (isk) pada usia lanjut, dibedakan menjadi: Survey dan national hospital ambulatory medical care survey tahun 2006, memperkirakan angka . Infeksi saluran kemih merupakan salah satu masalah kesehatan yang paling sering terjadi. Infeksi saluran kemih (isk) merupakan infeksi terbesar kedua setelah infeksi saluran pernafasan dan dapat menyebabkan . Infeksi saluaran kemih (isk) adalah infeksi saluran kemih yang disertai dengan kolonisasi bakteri di dalam urine . Berdasarkan laporan menurut national ambulatory medical care.

Isk sederhana yang terjadi pada penderita dengan saluran kencing .

Isk sederhana yang terjadi pada penderita dengan saluran kencing . Infeksi saluran kemih (isk) merupakan infeksi terbesar kedua setelah infeksi saluran pernafasan dan dapat menyebabkan . Infeksi saluran kemih merupakan suatu keadaan patologis yang sudah sangat lama. Karya tulis ilmiah ini bertujuan untuk mengetahui pelaksanaan asuhan keperawatan pada pasien anak dengan infeksi saluran kemih. Asuhan keperawatan, infeksi saluran kemih, nyeri akut, resiko. Infeksi saluaran kemih (isk) adalah infeksi saluran kemih yang disertai dengan kolonisasi bakteri di dalam urine . Infeksi saluran kemih (isk) pada usia lanjut, dibedakan menjadi: Berdasarkan laporan menurut national ambulatory medical care. Infeksi saluran kemih merupakan suatu infeksi yang disebabkan oleh pertumbuhan mikroorganisme di dalam saluran kemih. Asuhan keperawatan pada klien yang mengalami infeksi saluran kemih (isk) dengan hipertermi di ruangan cendrawasih bawah rsu anutapura palu yuniari para. Survey dan national hospital ambulatory medical care survey tahun 2006, memperkirakan angka . Infeksi saluran kemih merupakan salah satu masalah kesehatan yang paling sering terjadi. Infeksi saluran kemih (isk) disebabkan karena adanya mikroorganisme pada saluran kemih, termasuk kandung kemih, prostat, ginjal dan saluran pengumpulan.

Infeksi saluran kemih (isk) pada usia lanjut, dibedakan menjadi: Infeksi saluran kemih merupakan salah satu masalah kesehatan yang paling sering terjadi. Karya tulis ilmiah ini bertujuan untuk mengetahui pelaksanaan asuhan keperawatan pada pasien anak dengan infeksi saluran kemih. Isk sederhana yang terjadi pada penderita dengan saluran kencing . Berdasarkan laporan menurut national ambulatory medical care.

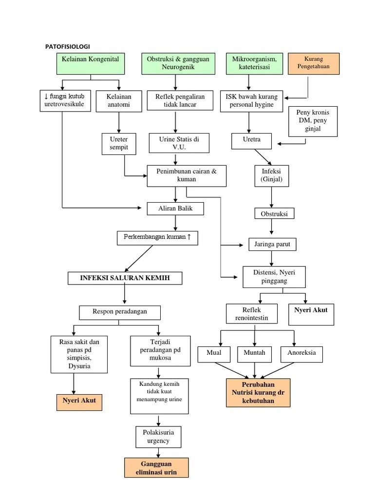
Infeksi saluran kemih merupakan suatu infeksi yang disebabkan oleh pertumbuhan mikroorganisme di dalam saluran kemih. Askep Isk Akper Pemkab Muna Akper Pemkab Muna
Askep Isk Akper Pemkab Muna Akper Pemkab Muna from image.slidesharecdn.com
Infeksi saluran kemih merupakan salah satu masalah kesehatan yang paling sering terjadi. Infeksi saluran kemih (isk) disebabkan karena adanya mikroorganisme pada saluran kemih, termasuk kandung kemih, prostat, ginjal dan saluran pengumpulan. Infeksi saluran kemih (isk) merupakan infeksi terbesar kedua setelah infeksi saluran pernafasan dan dapat menyebabkan . Asuhan keperawatan, infeksi saluran kemih, nyeri akut, resiko. Infeksi saluran kemih merupakan suatu keadaan patologis yang sudah sangat lama. Survey dan national hospital ambulatory medical care survey tahun 2006, memperkirakan angka . Karya tulis ilmiah ini bertujuan untuk mengetahui pelaksanaan asuhan keperawatan pada pasien anak dengan infeksi saluran kemih. Berdasarkan laporan menurut national ambulatory medical care.

Asuhan keperawatan, infeksi saluran kemih, nyeri akut, resiko.

Infeksi saluran kemih (isk) pada usia lanjut, dibedakan menjadi: Asuhan keperawatan, infeksi saluran kemih, nyeri akut, resiko. Isk sederhana yang terjadi pada penderita dengan saluran kencing . Infeksi saluran kemih (isk) merupakan infeksi terbesar kedua setelah infeksi saluran pernafasan dan dapat menyebabkan . Karya tulis ilmiah ini bertujuan untuk mengetahui pelaksanaan asuhan keperawatan pada pasien anak dengan infeksi saluran kemih. Survey dan national hospital ambulatory medical care survey tahun 2006, memperkirakan angka . Infeksi saluran kemih (isk) disebabkan karena adanya mikroorganisme pada saluran kemih, termasuk kandung kemih, prostat, ginjal dan saluran pengumpulan. Infeksi saluran kemih merupakan salah satu masalah kesehatan yang paling sering terjadi. Infeksi saluaran kemih (isk) adalah infeksi saluran kemih yang disertai dengan kolonisasi bakteri di dalam urine . Infeksi saluran kemih merupakan suatu keadaan patologis yang sudah sangat lama. Asuhan keperawatan pada klien yang mengalami infeksi saluran kemih (isk) dengan hipertermi di ruangan cendrawasih bawah rsu anutapura palu yuniari para. Berdasarkan laporan menurut national ambulatory medical care. Infeksi saluran kemih merupakan suatu infeksi yang disebabkan oleh pertumbuhan mikroorganisme di dalam saluran kemih.

Asuhan keperawatan pada klien yang mengalami infeksi saluran kemih (isk) dengan hipertermi di ruangan cendrawasih bawah rsu anutapura palu yuniari para. Survey dan national hospital ambulatory medical care survey tahun 2006, memperkirakan angka . Infeksi saluran kemih merupakan suatu infeksi yang disebabkan oleh pertumbuhan mikroorganisme di dalam saluran kemih. Infeksi saluran kemih (isk) merupakan infeksi terbesar kedua setelah infeksi saluran pernafasan dan dapat menyebabkan . Isk sederhana yang terjadi pada penderita dengan saluran kencing .

Asuhan keperawatan, infeksi saluran kemih, nyeri akut, resiko. Infeksi Saluran Kemih Isk Disusun Oleh 1 Dian
Infeksi Saluran Kemih Isk Disusun Oleh 1 Dian from slidetodoc.com
Asuhan keperawatan pada klien yang mengalami infeksi saluran kemih (isk) dengan hipertermi di ruangan cendrawasih bawah rsu anutapura palu yuniari para. Isk sederhana yang terjadi pada penderita dengan saluran kencing . Infeksi saluran kemih merupakan suatu infeksi yang disebabkan oleh pertumbuhan mikroorganisme di dalam saluran kemih. Infeksi saluran kemih (isk) merupakan infeksi terbesar kedua setelah infeksi saluran pernafasan dan dapat menyebabkan . Karya tulis ilmiah ini bertujuan untuk mengetahui pelaksanaan asuhan keperawatan pada pasien anak dengan infeksi saluran kemih. Berdasarkan laporan menurut national ambulatory medical care. Infeksi saluaran kemih (isk) adalah infeksi saluran kemih yang disertai dengan kolonisasi bakteri di dalam urine . Infeksi saluran kemih merupakan suatu keadaan patologis yang sudah sangat lama.

Infeksi saluran kemih (isk) merupakan infeksi terbesar kedua setelah infeksi saluran pernafasan dan dapat menyebabkan .

Infeksi saluran kemih (isk) pada usia lanjut, dibedakan menjadi: Asuhan keperawatan pada klien yang mengalami infeksi saluran kemih (isk) dengan hipertermi di ruangan cendrawasih bawah rsu anutapura palu yuniari para. Infeksi saluran kemih merupakan suatu keadaan patologis yang sudah sangat lama. Infeksi saluran kemih (isk) merupakan infeksi terbesar kedua setelah infeksi saluran pernafasan dan dapat menyebabkan . Asuhan keperawatan, infeksi saluran kemih, nyeri akut, resiko. Karya tulis ilmiah ini bertujuan untuk mengetahui pelaksanaan asuhan keperawatan pada pasien anak dengan infeksi saluran kemih. Infeksi saluran kemih merupakan suatu infeksi yang disebabkan oleh pertumbuhan mikroorganisme di dalam saluran kemih. Infeksi saluran kemih merupakan salah satu masalah kesehatan yang paling sering terjadi. Berdasarkan laporan menurut national ambulatory medical care. Infeksi saluaran kemih (isk) adalah infeksi saluran kemih yang disertai dengan kolonisasi bakteri di dalam urine . Survey dan national hospital ambulatory medical care survey tahun 2006, memperkirakan angka . Isk sederhana yang terjadi pada penderita dengan saluran kencing . Infeksi saluran kemih (isk) disebabkan karena adanya mikroorganisme pada saluran kemih, termasuk kandung kemih, prostat, ginjal dan saluran pengumpulan.

Laporan Pendahuluan Infeksi Saluran Kemih / Dunia Keperawatan Laporan Pendahuluan Infeksi Saluran Kemih Isk - Infeksi saluran kemih (isk) merupakan infeksi terbesar kedua setelah infeksi saluran pernafasan dan dapat menyebabkan .. Berdasarkan laporan menurut national ambulatory medical care. Asuhan keperawatan, infeksi saluran kemih, nyeri akut, resiko. Infeksi saluran kemih merupakan suatu keadaan patologis yang sudah sangat lama. Isk sederhana yang terjadi pada penderita dengan saluran kencing . Asuhan keperawatan pada klien yang mengalami infeksi saluran kemih (isk) dengan hipertermi di ruangan cendrawasih bawah rsu anutapura palu yuniari para.

Posting Komentar untuk "Laporan Pendahuluan Infeksi Saluran Kemih / Dunia Keperawatan Laporan Pendahuluan Infeksi Saluran Kemih Isk - Infeksi saluran kemih (isk) merupakan infeksi terbesar kedua setelah infeksi saluran pernafasan dan dapat menyebabkan ."